概述
本文介绍如何用 Claude Opus 4.5 生成电影级的 3x3 网格分镜图。经过多次对比测试,Claude Opus 4.5 在分镜构图方面表现最为出色 – 生成的提示词可以直接交给 Nano Banana Pro 出图,无需额外修改即可达到电影级效果。
核心指令:3x3 网格分镜生成
将以下指令发送给 Claude,它会根据你的需求生成多个故事驱动的分镜提示词:
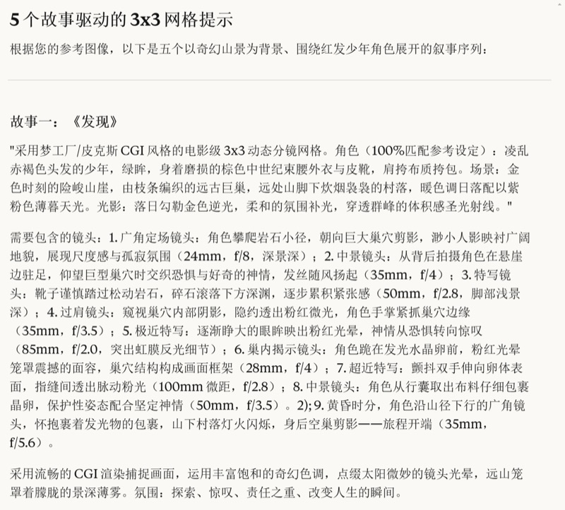
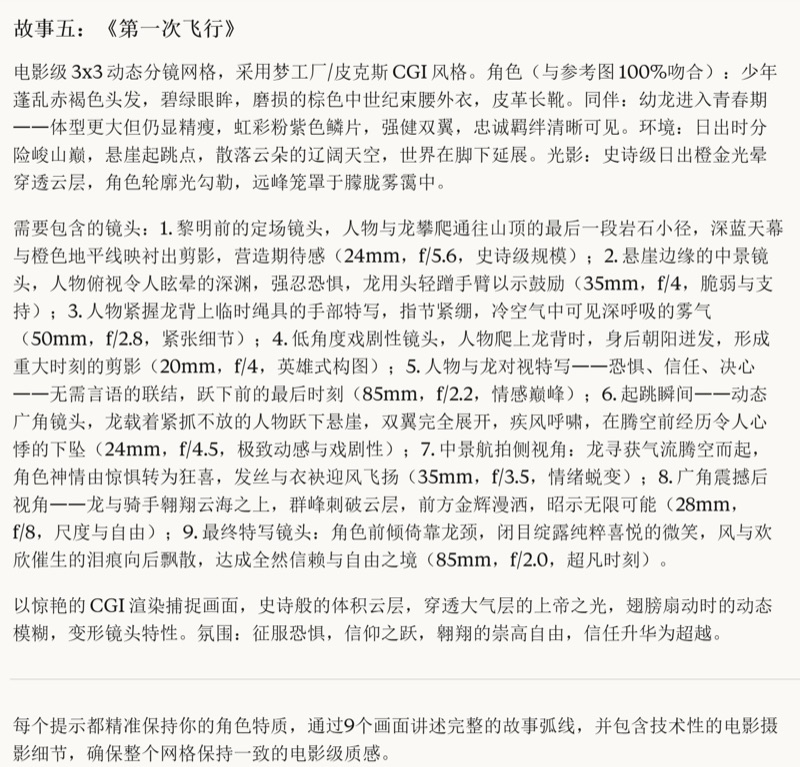
我们有一个图像模型,可以根据单个详细提示生成 3x3 网格图像。以下是我们期望的格式和详细程度示例:
示例提示(仅供参考):
"在干净柔和的米色影棚中拍摄编辑风格的 3x3 照片网格。人物(与参考图 100%匹配)身着轻薄的深海军蓝衬衫与象牙白长裤,赤足呈现原始简约感。布光:大型柔光主灯位于正右前方,左侧银色反光板,顶部微弱的轮廓光。拍摄内容需包含:
1. 嘴唇与颧骨的特写镜头,局部模糊的手部遮挡(85mm 镜头,f/1.8 光圈,极浅景深);
2. 凝视镜头的眼部特写,可见光带倒影(85mm 镜头,f/2.0 光圈);
3. 黑白近景肖像,拳头托腮,面部充满画幅(50mm 镜头,f/2.2 光圈);
4. 过肩镜头,前景模糊的织物窗帘框住半张脸(85mm 镜头,f/2.0 光圈);
5. 极近距离正面拍摄,双手交叠于面部,光线横贯双眼(50mm 镜头,f/2.5 光圈);
6. 倾斜角度特写肖像,发丝垂落眼际,背景柔焦(85mm 镜头,f/2.2 光圈);
7. 手部触碰下颌线的裁切画面,眼部出画(50mm 镜头,f/3.2 光圈,侧重细节);
8. 半身侧坐于矮方墩,头部大幅转向远离镜头,前景模糊(35mm 镜头,f/4.5 光圈);
9. 侧脸戏剧性特写,单颗泪状水滴,电影感光束斜切画面(85mm 镜头,f/1.9 光圈)。"
拍摄角度:以紧凑的特写镜头为主,略带高低倾斜,保持变化。采用 RAW 格式拍摄,专业柔和的色调,平滑的色调对比,微妙的电影质感颗粒。氛围:亲密、内省,以角色为主导的极简主义编辑风格,巧妙运用织物作为道具。
我需要的是:
请以同样详细的格式创建类似的提示,但要有以下关键区别:
- 故事驱动的场景——这9张图像不应是静态的影棚拍摄,而应像叙事中的场景一样流动,展现一系列讲述故事的瞬间或动作
- 角色一致性——角色必须在所有9帧画面中保持完全相同(与参考图100%匹配)
- 环境和风格一致性——在整个网格中保持相同的地点、光线氛围和视觉美学
- 避免性别指涉——在提示的任何地方都不要提及或暗示角色的性别
- 电影级画质——保持同等水平的技术细节(镜头规格、光圈、灯光说明、色彩分级、氛围描述)
创作5个不同的故事
英文版指令
We have an image model that can generate a 3x3 grid of images from a single detailed prompt. Below is an example of the format and level of detail we're looking for:
EXAMPLE PROMPT (for reference only):
"Editorial 3x3 photo grid in a clean soft beige studio. Character (matches reference 100%) wearing lightweight dark navy shirt, ivory trousers, barefoot for raw simplicity. Lighting: large diffused key light directly front-right, silver reflector left, subtle rim from top. Shots to include:
1. extreme close-up of lips + cheekbone with blurred hand partially covering (85mm, f/1.8, razor-thin DOF);
2. tight crop on eyes looking into lens with reflection of light strip visible (85mm, f/2.0);
3. black & white close portrait resting chin on fist, face filling frame (50mm, f/2.2);
4. over-shoulder shot, blurred foreground fabric curtain framing half face (85mm, f/2.0);
5. very close frontal with hands overlapping face, light streak across eyes (50mm, f/2.5);
6. tight angled portrait showing hair falling into eyes, soft-focus background (85mm, f/2.2);
7. crop of hands touching jawline, eyes cropped out (50mm, f/3.2, detail-focused);
8. half-body seated sideways on low cube, head turned sharply away, blurred foreground (35mm, f/4.5);
9. intense close-up of profile with single tear-like water droplet, cinematic light slice across (85mm, f/1.9).
Angles: mostly tight headshots with slight high/low tilts, maintaining variation. Capture RAW, professional muted grade, smooth tonal contrast, subtle cinematic grain. Mood: intimate, introspective, character-led editorial minimalism with delicate use of fabric as prop."
WHAT I NEED:
Please create similar prompts in the same detailed format, but with these key differences:
- Story-driven scenes — Instead of static studio shots, the 9 images should flow like scenes from a narrative, showing a sequence of moments or actions that tell a story
- Consistent character — The character must remain identical across all 9 frames (matches reference 100%)
- Consistent environment and style — Maintain the same location, lighting mood, and visual aesthetic throughout the grid
- No gender references — Do not mention or imply the character's gender anywhere in the prompt
- Cinematic quality — Keep the same level of technical detail (lens specs, aperture, lighting notes, color grade, mood descriptors)
Make 5 different stories
从分镜图到视频
生成分镜图后,可以进一步将其转化为视频。将分镜图上传到通义万相,配合以下指令即可生成电影级视频:
将参考图片中的故事板网格转化为连续视频。
规则:
- 按从左到右、从上到下的顺序读取每个画面
- 每个画面作为关键帧,平滑过渡到下一个
- 保持角色、服装、环境、光线完全一致
- 不要在视频中显示任何文字、标签或标注
- 输出纯净画面,单一连续视频
风格:电影质感,自然镜头过渡,统一色调
生成的多段视频只需要做简单的剪辑组合即可使用。
单独分镜图(非九宫格)
如果不需要九宫格布局,想要每个分镜单独出图,可以在指令末尾添加输出要求。以下是一个梦工厂/皮克斯 CGI 风格的示例:
电影级动态画面分镜,采用梦工厂/皮克斯 CGI 风格。角色(与参考图 100%匹配):凌乱赤褐色头发的少年,绿色眼眸,身着磨损的棕色中世纪束腰外衣与皮靴。同伴:虹彩粉紫色鳞片的幼龙,眼眸灵动传神,羽翼初展未丰。环境:夏日午后的山谷隐秘草甸,野花溪流环绕,守护性岩壁环抱——宛如秘密圣所。光影:暖金色午后阳光,草甸间斑驳光影交织,柔影摇曳。
需要包含的镜头:
1. 秘密草甸天堂的广角定场镜头,角色躺在高草丛中,小龙栖息在胸前,两者凝视云朵,友谊建立(35mm,f/5.6,田园温暖感)
2. 角色奔跑穿越草甸的中景嬉戏镜头,小龙笨拙地尝试在旁飞行,翅膀慌乱拍打,两者皆欢快(35mm,f/4,动感与活力)
3. 角色大笑的特写,小龙缠在赤褐色头发中,小爪子轻柔,亲密而傻气的瞬间(85mm,f/2.2,真挚情感)
4. 角色从溪流中递出鱼的过肩镜头,小龙先是怀疑地打量,随后热切注视,学习信任(50mm,f/3.2,行为时刻)
5. 溪流边的中景镜头,角色教小龙饮水,两者倒影在水中可见,指导关系开始(35mm,f/4,倒影构图)
6. 小龙在角色腿上打盹的温柔特写,小胸脯起伏,角色的手保护性地放在附近,守护着(85mm,f/2.0,脆弱与保护)
7. 黄金时分的广角镜头,角色与小龙练习——小龙首次成功短途飞至角色举起的手臂,胜利时刻(28mm,f/4,剪影与暖意)
8. 双人近景:龙如围巾般盘绕角色颈间,二者共坐最爱的岩石观赏日落,亲密无间(50mm,f/2.8,相伴)
9. 终幕:黄昏草甸的广角俯拍,角色踏上归途,幼龙已能自信立于肩头,身后拖曳长长影子,秘密世界静待明日重启(35mm,f/5.6,怀旧与日常)
以饱满生动的 CGI 渲染捕捉,金色时刻色调,逆光中的镜头光晕,柔和聚焦的背景。氛围:友谊萌芽,信任建立,秘密陪伴的纯粹喜悦,共同成长的魔力。
每个分镜单独一张照片,共九张分镜图 16:9,2K,HD
去除图片中的文字
生成的分镜图如果带有镜头参数等文字标注,可以使用 Lovart 工具处理:
- 打开 Lovart,上传图片
- 点击"编辑文字"功能
- 逐个删除不需要的文字标注即可








